Для студентов МГТУ им. Н.Э.Баумана по предмету Кратные интегралы и рядыКриволинейные и поверхностные интегралыКриволинейные и поверхностные интегралы
5,00513
2020-11-102020-11-10СтудИзба
ДЗ 2: Криволинейные и поверхностные интегралы вариант 1
Описание
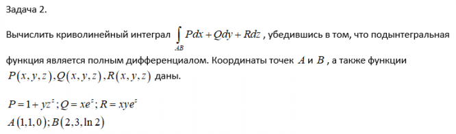
Word файл со всеми чертежами и вычислениями. Нужно просто подписать титульник.
Принял в 2019 году Леванков В.И. Факультет МТ.
Принял в 2019 году Леванков В.И. Факультет МТ.




Характеристики домашнего задания
Предмет
Учебное заведение
Семестр
Номер задания
Вариант
Просмотров
166
Качество
Идеальное компьютерное
Размер
226,08 Kb
Преподаватели
Список файлов
Типовой расчет №2 Криволинейный интеграл (Леванков В. И.).docx