ДЗ 3: Теория поля вариант 15
Описание

Показать/скрыть дополнительное описание
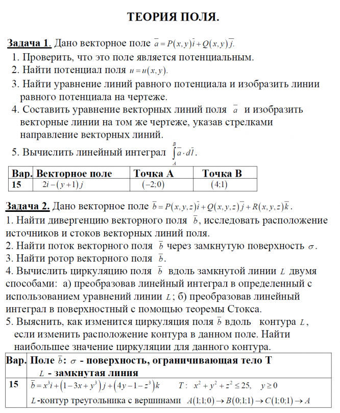
ТЕОРИЯ ПОЛЯ. Задача 1. Дано векторное поле 1. Проверить, что это поле является потенциальным. 2. Найти потенциал поля 3. Найти уравнение линий равного потенциала и изобразить линии равного потенциала на чертеже. 4. Составить уравнение векторных линий поля и изобразить векторные линии на том же чертеже, указав стрелками направление векторных линий. 5. Вычислить линейный интеграл . Задача 2. Дано векторное поле . 1. Найти дивергенцию векторного поля , исследовать расположение источников и стоков векторных линий поля. 2. Найти поток векторного поля через замкнутую поверхность . 3. Найти ротор векторного поля . 4. Вычислить циркуляцию поля вдоль замкнутой линии двумя способами: а) преобразовав линейный интеграл в определенный с использованием уравнений линии ; б) преобразовав линейный интеграл в поверхностный с помощью теоремы Стокса.
5. Выяснить, как изменится циркуляция поля вдоль контура , если изменить расположение контура в данном поле. Найти наибольшее значение циркуляции для данного контура. .
Характеристики домашнего задания
Список файлов
