ДЗ 2: Теория поля вариант 16
Описание

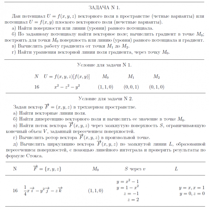
УСЛОВИЕ К ДЗ ”Теория поля” ЗАДАЧА N 1. Дан потенциал U = f(x, y, z) векторного поля в пространстве (четные варианты) или потенциал U = f(x, y) плоского векторного поля (нечетные варианты). а) Найти поверхности или линии (уровни) равного потенциала. б) По заданному потенциалу найти векторное поле; вычислить градиент в точке M0; построить для точки M0 поверхность или линию (уровня) равного потенциала и градиент. в) Вычислить работу градиента от точки M1 до M2. г) Найти уравнения векторной линии поля градиента, через точку M0. Условие для задачи N 1 Условие для задачи N 2. Задан вектор −→F = (x, y, z) в трехмерном пространстве. а) Найти векторные линии поля. б) Найти дивергенцию векторного поля и вычислить ее значение в точке M0.
в) Найти поток вектора −→F (x, y, z) через замкнутую поверхность S, ограничивающую конечный объем V , заданный пересечением поверхностей. г) Вычислить ротор вектора −→F (x, y, z) в произвольной точке. д) Вычислить циркуляцию вектора −→F (x, y, z) по замкнутой линии L, образованной пересечением поверхностей, с помощью линейного интеграла и проверить результаты по формуле Стокса.
Характеристики домашнего задания
Список файлов

Комментарии
