Для студентов МГТУ им. Н.Э.Баумана по предмету Теоретическая механикаОбщие теоремы динамикиОбщие теоремы динамики
5,005461
2021-10-132024-09-04СтудИзба
ДЗ 2: Общие теоремы динамики вариант 16
-43%
Описание
Типовой расчет по теоретической механике, "Общие теоремы динамики", зачтено
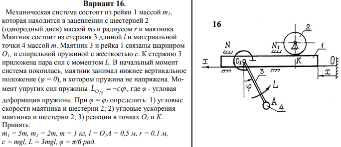
Условие:
Пример решения:
Условие:


Характеристики домашнего задания
Предмет
Учебное заведение
Семестр
Номер задания
Вариант
Теги
Просмотров
629
Качество
Фото рукописных листов
Размер
636,59 Kb
Список файлов
термех отд.docx

Спасибо за покупку! Я буду очень рад, если поставишь справедливую оценку купленному файлу :3 Ищи больше работ в моём профиле, там много нужного тебе!
Комментарии

Отзыв
Хорошо