Для студентов ИДДО НИУ «МЭИ» по предмету Компьютерные сетиОсновы метода контуров, обеспечивающего расчет производительности ВСОсновы метода контуров, обеспечивающего расчет производительности ВС
4,78522215
2023-10-312024-12-06СтудИзба
Задача 5: Основы метода контуров, обеспечивающего расчет производительности ВС вариант 29
Описание
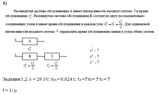
Задание 5:





Характеристики решённой задачи
Предмет
Учебное заведение
Номер задания
Вариант
Просмотров
3
Качество
Идеальное компьютерное
Размер
343,46 Kb
Список файлов
Zadanie_5.docx

Зарабатывай на студизбе! Просто выкладывай то, что так и так делаешь для своей учёбы: ДЗ, шпаргалки, решённые задачи и всё, что тебе пригодилось.
Начать зарабатывать
Начать зарабатывать