Для студентов СФУ по предмету Электромагнитные поля и волны (ЭПиВ)Плоская электромагнитная волна с частотойПлоская электромагнитная волна с частотой
5,0053188
2025-04-042025-04-05СтудИзба
ДЗ: Плоская электромагнитная волна с частотой
Описание
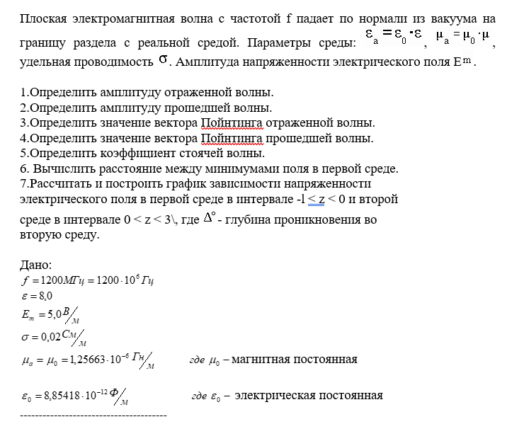
Плоская электромагнитная волна с частотой f падает по нормали из вакуума на границу раздела с реальной средой. Параметры среды: , , удельная проводимость . Амплитуда напряженности электрического поля E.
1. Определить амплитуду отраженной волны.
2. Определить амплитуду прошедшей волны.
3. Определить значение вектора Пойнтинга отраженной волны.
4. Определить значение вектора Пойнтинга прошедшей волны.
5. Определить коэффициент стоячей волны.
6. Вычислить расстояние между минимумами поля в первой среде.
7. Рассчитать и построить график зависимости напряженности электрического поля в первой среде в интервале -l < z < 0 и второй среде в интервале 0 < z < 3, где l — глубина проникновения во вторую среду.
![]()
1. Определить амплитуду отраженной волны.
2. Определить амплитуду прошедшей волны.
3. Определить значение вектора Пойнтинга отраженной волны.
4. Определить значение вектора Пойнтинга прошедшей волны.
5. Определить коэффициент стоячей волны.
6. Вычислить расстояние между минимумами поля в первой среде.
7. Рассчитать и построить график зависимости напряженности электрического поля в первой среде в интервале -l < z < 0 и второй среде в интервале 0 < z < 3, где l — глубина проникновения во вторую среду.

Характеристики домашнего задания
Учебное заведение
Просмотров
5
Качество
Идеальное компьютерное
Размер
1,17 Mb
Список файлов
1.doc

Если нужен другой вариант работы или отдельная задача из любой работы, пишите в комментарии