Для студентов МГТУ им. Н.Э.Баумана по предмету Интегралы и дифференциальные уравнения (ИиДУ)Дифференциальные уравнения высших порядковДифференциальные уравнения высших порядков
5,00533
2013-09-282024-09-10СтудИзба
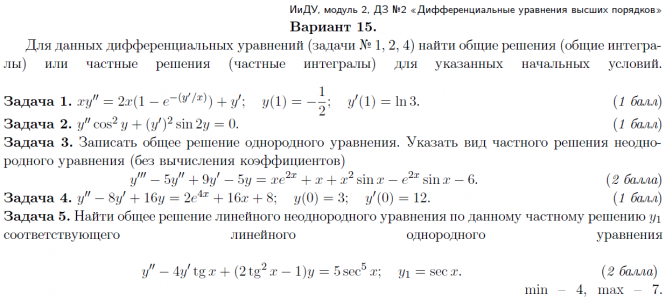
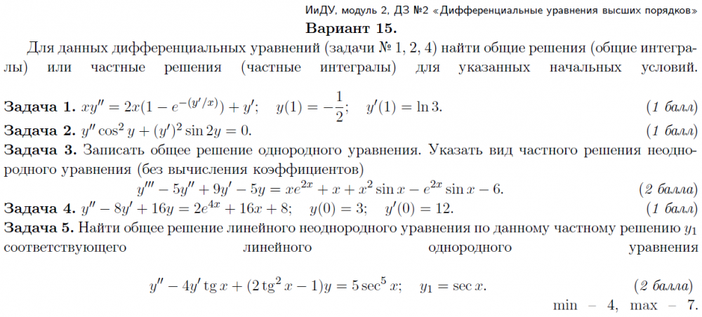
ДЗ 2: Дифференциальные уравнения высших порядков вариант 15
-62%
Описание
Характеристики домашнего задания
Учебное заведение
Семестр
Номер задания
Вариант
Просмотров
2107
Качество
Фото рукописных листов
Размер
5,05 Mb
Список файлов
Дифференциальные уравнения высших порядков.pdf

Вам все понравилось? Получите кэшбэк - 40 рублей на Ваш счёт при покупке. Поставьте оценку и напишите положительный комментарий к купленному файлу. После Вы получите деньги на ваш счет.