Для студентов МГТУ им. Н.Э.Баумана по предмету Интегралы и дифференциальные уравнения (ИиДУ)Дифференциальные уравнения высших порядковДифференциальные уравнения высших порядков
3,91561
2025-03-042025-03-04СтудИзба
ДЗ 2: Дифференциальные уравнения высших порядков вариант 28
-66%
Описание
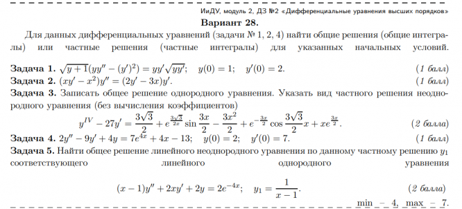
Вариант 28 - ДЗ №2 - Дифференциальные уравнения- ИУ, РЛ, БМТ, ФН12
Зачтено на максимальный балл 💥 💥 💥
Спасибо за покупку 🥰🥰 🥰
Пример:

Задача 1

Задача 2

Задача 3 Нет (
Очень извиняюсь, в этом задачи случайно не сфотографировал полностью.
Задача 4
Задача 5

Характеристики домашнего задания
Учебное заведение
Семестр
Номер задания
Вариант
Просмотров
106
Размер
7,14 Mb
Список файлов
Вариант 28 - ДЗ №2 - Дифференциальные уравнения- ИУ, РЛ, БМТ, ФН12.docx

Друзья, спасибо за доверие! Если вам понравилась работа – поставьте 5⭐ и напишите отзыв. Это поможет другим студентам, а мне даст силы делать ещё больше качественных материалов для вас 🔥
Комментарии

Отзыв
Неполное решение