Для студентов МГТУ им. Н.Э.Баумана по предмету Интегралы и дифференциальные уравнения (ИиДУ)Приложение определенного интегралаПриложение определенного интеграла
5,0051
2024-04-072024-09-03СтудИзба
ДЗ 1: Приложение определенного интеграла вариант 9
-66%
Описание
Вариант 9 - ДЗ №1 - Определённый интеграл - ИУ, РЛ, БМТ, ФН12
Зачтено на максимальный балл
Интегралы и дифференциальные уравнения (2-й семестр)

Решение
Задача 1


Задача 3

Задача 4

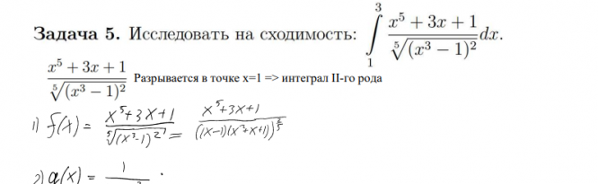
Задача 5

Характеристики домашнего задания
Учебное заведение
Семестр
Номер задания
Вариант
Просмотров
90
Размер
2,42 Mb
Список файлов
Вариант 9 - ДЗ №1 - Определённый интеграл - ИУ, РЛ, БМТ, ФН12.pdf

Друзья, спасибо за доверие! Если вам понравилась работа – поставьте 5⭐ и напишите отзыв. Это поможет другим студентам, а мне даст силы делать ещё больше качественных материалов для вас 🔥