Для студентов МГТУ им. Н.Э.Баумана по предмету Интегралы и дифференциальные уравнения (ИиДУ)Приложение определенного интегралаПриложение определенного интеграла
5,0053
2024-04-062025-02-11СтудИзба
Вариант 2 - ДЗ №1 - "Приложение определенного интеграла"
ДЗ 1: Приложение определенного интеграла вариант 2
-43%
Описание
Типовой расчет №1 по математическому анализу, "Приложение определенного интеграла", зачтено
Условие:
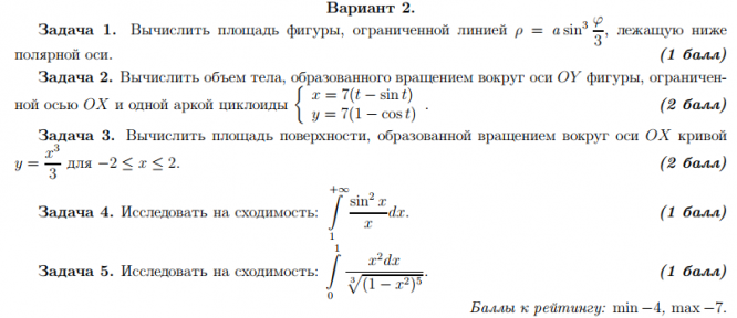
Задача 1:
Задача 2:
Задача 3:
Задача 4:
Задача 5: ![]()
Условие:

Задача 1:





Характеристики домашнего задания
Учебное заведение
Семестр
Номер задания
Вариант
Просмотров
60
Качество
Фото рукописных листов
Размер
3,12 Mb
Список файлов
Вариант 2 Приложение 92.pdf

Спасибо за покупку! Я буду очень рад, если поставишь справедливую оценку купленному файлу :3 Ищи больше работ в моём профиле, там много нужного тебе!