Для студентов МГТУ им. Н.Э.Баумана по предмету Интегралы и дифференциальные уравнения (ИиДУ)Дифференциальные уравненияДифференциальные уравнения
5,0051
2024-03-262024-03-26СтудИзба
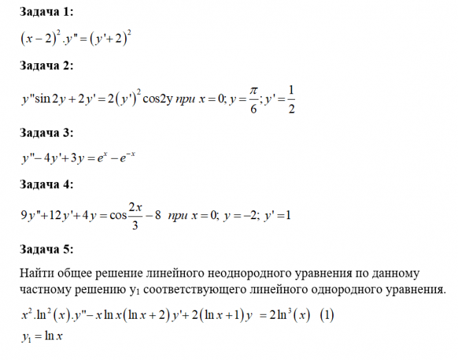
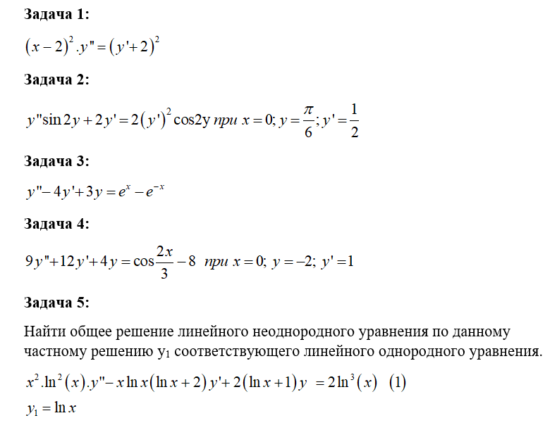
ДЗ 2: Дифференциальные уравнения вариант 18
Описание
Файлы условия, демо
Характеристики домашнего задания
Учебное заведение
Семестр
Номер задания
Вариант
Просмотров
98
Качество
Идеальное компьютерное
Размер
4,68 Mb
Преподаватели
Список файлов
DZ-2-SM_202403261745_42429.pdf
МГТУ им. Н.Э.Баумана
LIns



















