Для студентов МГТУ им. Н.Э.Баумана по предмету Интегралы и дифференциальные уравнения (ИиДУ)Приложение определенного интегралаПриложение определенного интеграла
5,0057
2023-07-292023-07-29СтудИзба
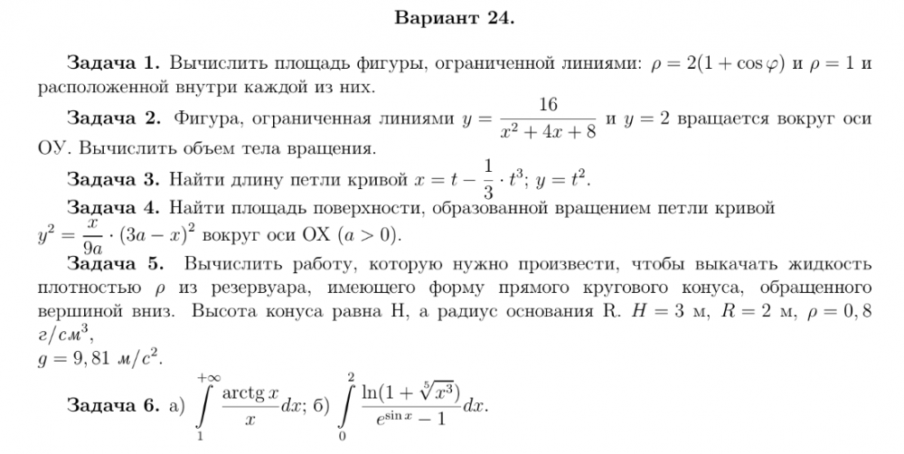
ДЗ 1: Приложение определенного интеграла вариант 24
Описание
Характеристики домашнего задания
Учебное заведение
Семестр
Номер задания
Вариант
Просмотров
110
Размер
1,64 Mb
Преподаватели
Список файлов
1.jpg
2.jpg
3.jpg
4.jpg
5.jpg
6.jpg
7.jpg
8.jpg
9.jpg
МГТУ им. Н.Э.Баумана
mkniga28


















