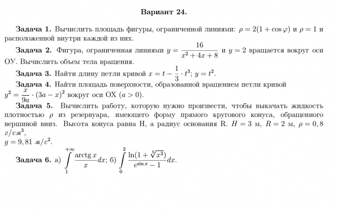
Для студентов МГТУ им. Н.Э.Баумана по предмету Интегралы и дифференциальные уравнения (ИиДУ)Приложение определенного интегралаПриложение определенного интеграла
4,765292
2020-10-142020-10-14СтудИзба
ДЗ 1: Приложение определенного интеграла вариант 24
Описание
Характеристики домашнего задания
Учебное заведение
Семестр
Номер задания
Вариант
Просмотров
317
Качество
Фото рукописных листов
Размер
6,04 Mb
Список файлов
Комментарии
Отзыв
2,4,6 не зачли
Отзыв
.
МГТУ им. Н.Э.Баумана
zlsld


















