Для студентов МГТУ им. Н.Э.Баумана по предмету Интегралы и дифференциальные уравнения (ИиДУ)Дифференциальные уравненияДифференциальные уравнения
4,97514471
2023-05-252025-02-11СтудИзба
Вариант 5 - ДЗ №2 - "Дифференциальные уравнения" - 5 задач
ДЗ 2: Дифференциальные уравнения вариант 5
-43%
Описание
Типовой расчет №2 по математическому анализу, "Дифференциальные уравнения", зачтено
Условие:
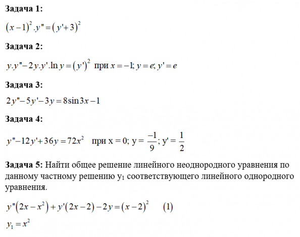
Задача 1:
Задача 2:
Задача 3:
Задача 4:
Задача 5:
Показать/скрыть дополнительное описание
Условие:






Показать/скрыть дополнительное описание
Типовой расчет по интегралам МГТУ.
Характеристики домашнего задания
Учебное заведение
Семестр
Номер задания
Вариант
Просмотров
23
Качество
Фото рукописных листов
Размер
5,38 Mb
Список файлов
Вариант 5 Диффуры 2 373.pdf

Спасибо за покупку! Я буду очень рад, если поставишь справедливую оценку купленному файлу :3 Ищи больше работ в моём профиле, там много нужного тебе!