Для студентов МГТУ им. Н.Э.Баумана по предмету Интегралы и дифференциальные уравнения (ИиДУ)Дифференциальные уравненияДифференциальные уравнения
5,0053
2023-05-142025-02-11СтудИзба
Вариант 6 - ДЗ №2 - "Дифференциальные уравнения" - 6 задач
ДЗ 2: Дифференциальные уравнения вариант 6
-43%
Описание
Типовой расчет №2 по математическому анализу, "Дифференциальные уравнения", зачтено
Условие:
Задача 1:
Задача 2:
Задача 3:
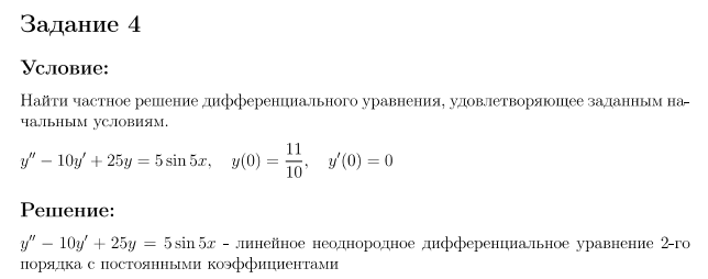
Задача 4:
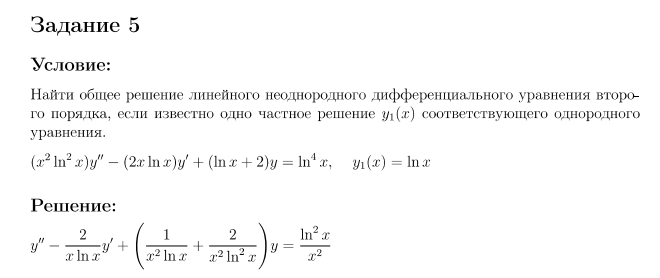
Задача 5:
Задача 6:
Показать/скрыть дополнительное описание
Условие:







Типовой расчет по интегралам МГТУ математический анализ 2 семестр домашнее задание.
Характеристики домашнего задания
Учебное заведение
Семестр
Номер задания
Вариант
Просмотров
22
Качество
Идеальное компьютерное
Размер
883,53 Kb
Список файлов
Вариант 6 Диффуры 2 320.pdf

Спасибо за покупку! Я буду очень рад, если поставишь справедливую оценку купленному файлу :3 Ищи больше работ в моём профиле, там много нужного тебе!