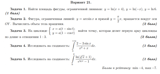
Для студентов МГТУ им. Н.Э.Баумана по предмету Интегралы и дифференциальные уравнения (ИиДУ)Приложение определенного интегралаПриложение определенного интеграла
4,975201
2023-02-112023-02-11СтудИзба
ДЗ 1: Приложение определенного интеграла вариант 21
Описание
Файлы условия, демо
Характеристики домашнего задания
Учебное заведение
Семестр
Номер задания
Вариант
Просмотров
24
Качество
Фото рукописных листов
Размер
8,54 Mb
Список файлов
изображение_2023-02-11_202751354.png
изображение_2023-02-11_202754522.png
изображение_2023-02-11_202758114.png
изображение_2023-02-11_202801821.png
изображение_2023-02-11_202805555.png
изображение_2023-02-11_202809352.png
изображение_2023-02-11_202814872.png
МГТУ им. Н.Э.Баумана
















