Для студентов МГТУ им. Н.Э.Баумана по предмету Интегралы и дифференциальные уравнения (ИиДУ)Дифференциальные уравненияДифференциальные уравнения
5,0052
2022-05-222025-02-11СтудИзба
Вариант 11 - ДЗ №2 - "Дифференциальные уравнения" - 5 задач
ДЗ 2: Дифференциальные уравнения вариант 11
-43%
Описание
Типовой расчет №2 по математическому анализу, "Дифференциальные уравнения", зачтено
Условие:
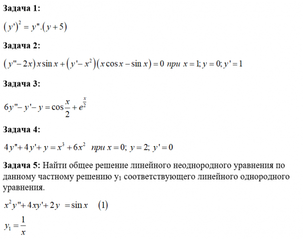
Задача 1:
Задача 2:
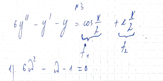
Задача 3:
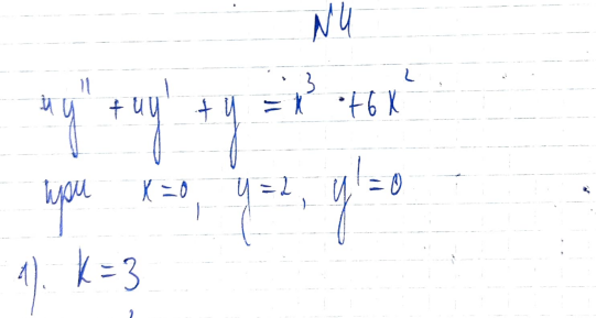
Задача 4:
Задача 5:
Показать/скрыть дополнительное описание
Условие:






Типовой расчет по интегралам МГТУ математический анализ 2 семестр домашнее задание.
Характеристики домашнего задания
Учебное заведение
Семестр
Номер задания
Вариант
Просмотров
44
Качество
Скан рукописных листов
Размер
3,56 Mb
Список файлов
Вариант 11 Диффуры 2 19.pdf

Спасибо за покупку! Я буду очень рад, если поставишь справедливую оценку купленному файлу :3 Ищи больше работ в моём профиле, там много нужного тебе!