Для студентов МГТУ им. Н.Э.Баумана по предмету Интегралы и дифференциальные уравнения (ИиДУ)Приложение определенного интегралаПриложение определенного интеграла
5,0058
2022-05-132025-02-11СтудИзба
ДЗ 1: Приложение определенного интеграла вариант 3
-43%
Описание
Типовой расчет №1 по математическому анализу, "Определенный интеграл", зачтено
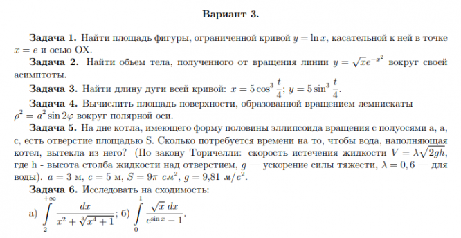
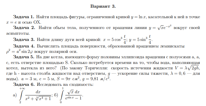
Условие:
Примеры решения:
![]()
Условие:








Файлы условия, демо
Характеристики домашнего задания
Учебное заведение
Семестр
Номер задания
Вариант
Просмотров
63
Качество
Фото рукописных листов
Размер
2,87 Mb
Список файлов
Вариант 3 Инты 38.pdf

Спасибо за покупку! Я буду очень рад, если поставишь справедливую оценку купленному файлу :3 Ищи больше работ в моём профиле, там много нужного тебе!