Для студентов МГТУ им. Н.Э.Баумана по предмету Интегралы и дифференциальные уравнения (ИиДУ)Приложение определенного интегралаПриложение определенного интеграла
5,0052
2022-04-152025-02-11СтудИзба
ДЗ 1: Приложение определенного интеграла вариант 6
-43%
Описание
Типовой расчет №1 по математическому анализу, "Определенный интеграл", зачтено
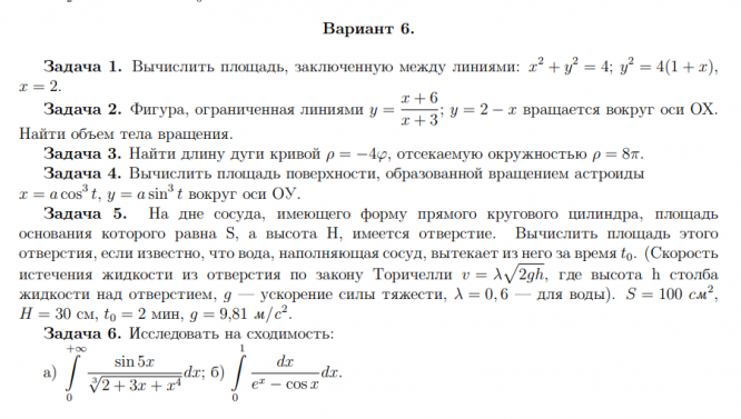
Условие:
Примеры решения:
![]()
Условие:








Файлы условия, демо
Характеристики домашнего задания
Учебное заведение
Семестр
Номер задания
Вариант
Программы
Просмотров
49
Размер
2,74 Mb
Список файлов
Вариант 6 Инты 1 25.pdf

Спасибо за покупку! Я буду очень рад, если поставишь справедливую оценку купленному файлу :3 Ищи больше работ в моём профиле, там много нужного тебе!