Для студентов МГТУ им. Н.Э.Баумана по предмету Интегралы и дифференциальные уравнения (ИиДУ)Дифференциальные уравненияДифференциальные уравнения
5,0053
2022-03-282024-09-06СтудИзба
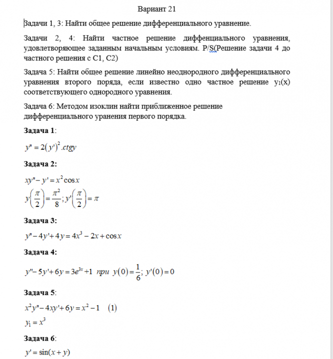
ДЗ 2: Дифференциальные уравнения вариант 21
-43%
Описание
Файлы условия, демо
Характеристики домашнего задания
Учебное заведение
Семестр
Номер задания
Вариант
Программы
Просмотров
41
Качество
Идеальное компьютерное
Размер
360,6 Kb
Список файлов
variant_21.docx

Привет всем! Я автор на Студизбе. Я надеюсь что, не только дам Вам файлы с ответом но и знание. Не только копировать, а нужно понимать! Вставьте 5 звезд и позитивные комментарии сразу дам Вам подарок