Для студентов МГТУ им. Н.Э.Баумана по предмету Интегралы и дифференциальные уравнения (ИиДУ)Дифференциальные уравненияДифференциальные уравнения
5,00591
2022-03-272024-09-06СтудИзба
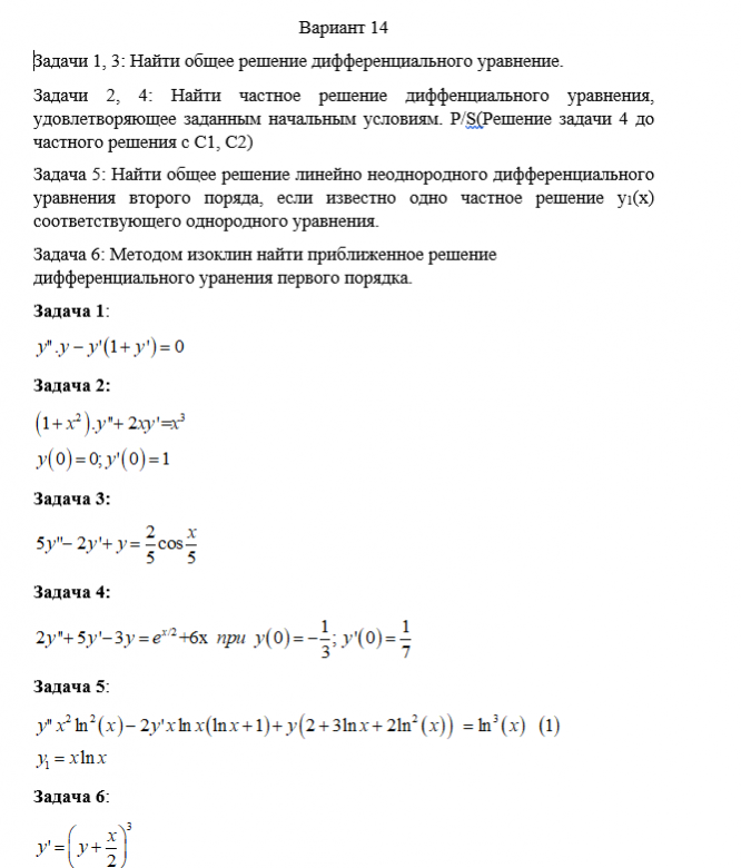
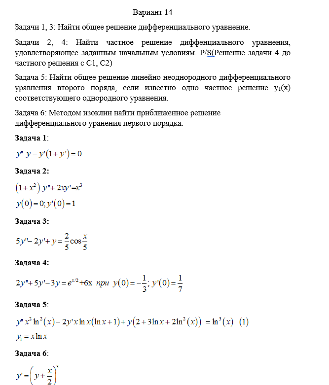
ДЗ 2: Дифференциальные уравнения вариант 14
-43%
Описание
Файлы условия, демо
Характеристики домашнего задания
Учебное заведение
Семестр
Номер задания
Вариант
Программы
Просмотров
101
Качество
Идеальное компьютерное
Размер
242,36 Kb
Список файлов
dz.docx

Привет всем! Я автор на Студизбе. Я надеюсь что, не только дам Вам файлы с ответом но и знание. Не только копировать, а нужно понимать! Вставьте 5 звезд и позитивные комментарии сразу дам Вам подарок
Комментарии

Отзыв
за что я отдал 340 рублей :(