Для студентов МГТУ им. Н.Э.Баумана по предмету Интегралы и дифференциальные уравнения (ИиДУ)Приложение определенного интегралаПриложение определенного интеграла
5,0055
2021-03-232021-04-04СтудИзба
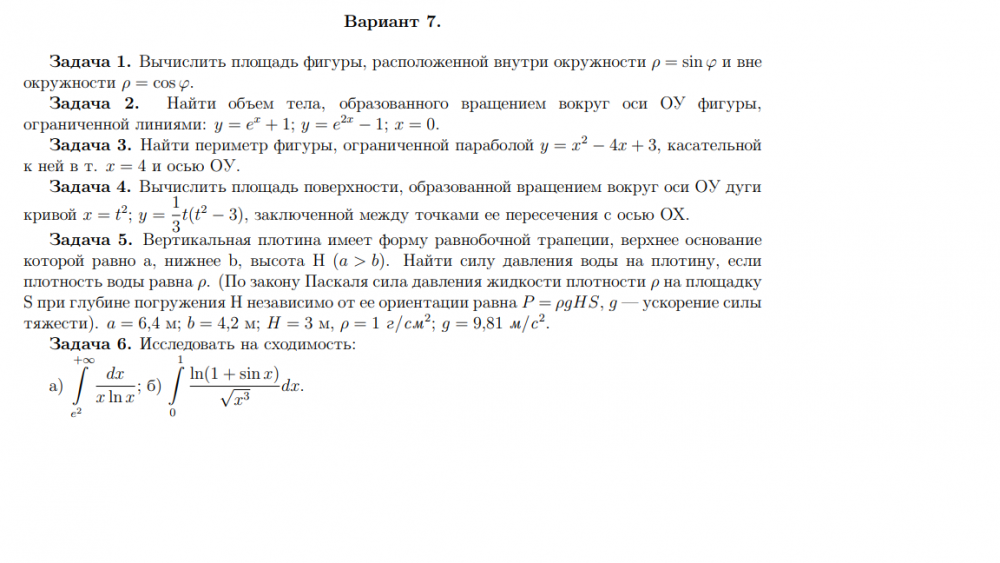
ДЗ 1: Приложение определенного интеграла вариант 7
Описание
Характеристики домашнего задания
Учебное заведение
Семестр
Номер задания
Вариант
Просмотров
111
Качество
Скан рукописных листов
Размер
2,38 Mb
Список файлов
Задание 18.03.2020 (17).pdf
МГТУ им. Н.Э.Баумана


















