Для студентов МГТУ им. Н.Э.Баумана по предмету Интегралы и дифференциальные уравнения (ИиДУ)Дифференциальные уравнения высших порядковДифференциальные уравнения высших порядков
4,915483
2021-01-262021-01-26СтудИзба
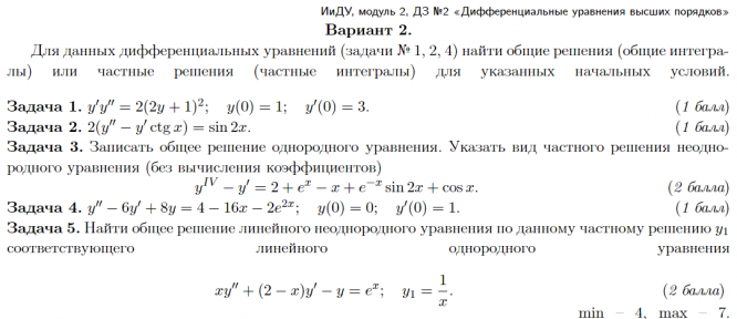
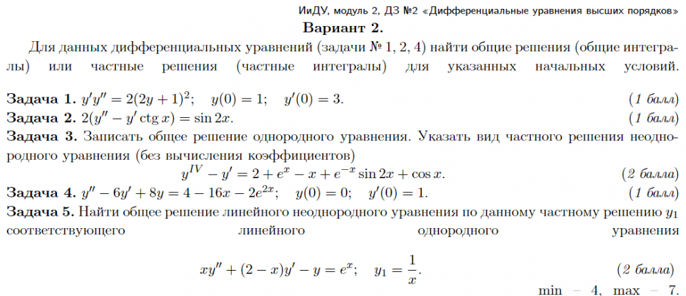
ДЗ 2: Дифференциальные уравнения высших порядков вариант 2
Описание
Характеристики домашнего задания
Учебное заведение
Семестр
Номер задания
Вариант
Просмотров
33
Качество
Фото рукописных листов
Размер
1,9 Mb
Список файлов
1611608113-fe489d02f31ce236f7072df49926041b.pdf
Комментарии
Нет комментариев
Стань первым, кто что-нибудь напишет!
МГТУ им. Н.Э.Баумана


















