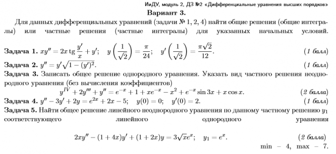
Для студентов МГТУ им. Н.Э.Баумана по предмету Интегралы и дифференциальные уравнения (ИиДУ)Дифференциальные уравнения высших порядковДифференциальные уравнения высших порядков
5,0058
2020-12-212020-12-21СтудИзба
ДЗ 2: Дифференциальные уравнения высших порядков вариант 3
Описание
Характеристики домашнего задания
Учебное заведение
Семестр
Номер задания
Вариант
Просмотров
105
Качество
Фото рукописных листов
Размер
2,67 Mb
Список файлов
ИиДУ - ДЗ2 - Вариант 3.pdf
МГТУ им. Н.Э.Баумана



















