Для студентов МГТУ им. Н.Э.Баумана по предмету Интегралы и дифференциальные уравнения (ИиДУ)Дифференциальные уравнения высших порядковДифференциальные уравнения высших порядков
5,0059
2020-05-212020-05-21СтудИзба
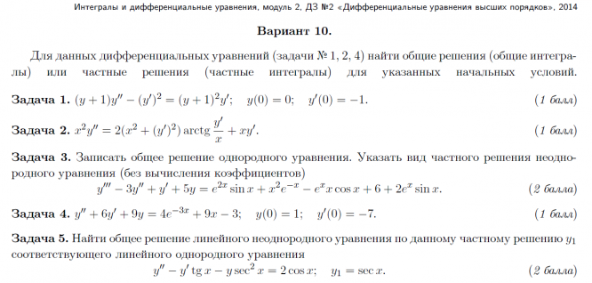
ДЗ 2: Дифференциальные уравнения высших порядков вариант 10
Описание
Характеристики домашнего задания
Учебное заведение
Семестр
Номер задания
Вариант
Просмотров
235
Качество
Идеальное компьютерное
Размер
127,52 Kb
Список файлов
Домашнее задание №2 Дифференциальные уравнения высших порядков (вариант №10).pdf
Задача №5 - проверка (вариант №10).xmcd
Обратная связь.txt

Всё на свете могло быть иным, но иметь тот же смысл. Но иначе и быть не могло.