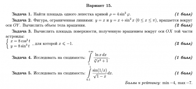
Для студентов МГТУ им. Н.Э.Баумана по предмету Интегралы и дифференциальные уравнения (ИиДУ)Приложение определенного интегралаПриложение определенного интеграла
5,00516
2020-04-212020-04-21СтудИзба
ДЗ 1: Приложение определенного интеграла вариант 15
Описание
Характеристики домашнего задания
Учебное заведение
Семестр
Номер задания
Вариант
Просмотров
289
Качество
Скан рукописных листов
Размер
1,26 Mb
Список файлов
ReadMe.txt
Вариант15_ДЗ1.pdf
МГТУ им. Н.Э.Баумана
llviolall


















