Для студентов МГТУ им. Н.Э.Баумана по предмету Интегралы и дифференциальные уравнения (ИиДУ)ИнтегралыИнтегралы
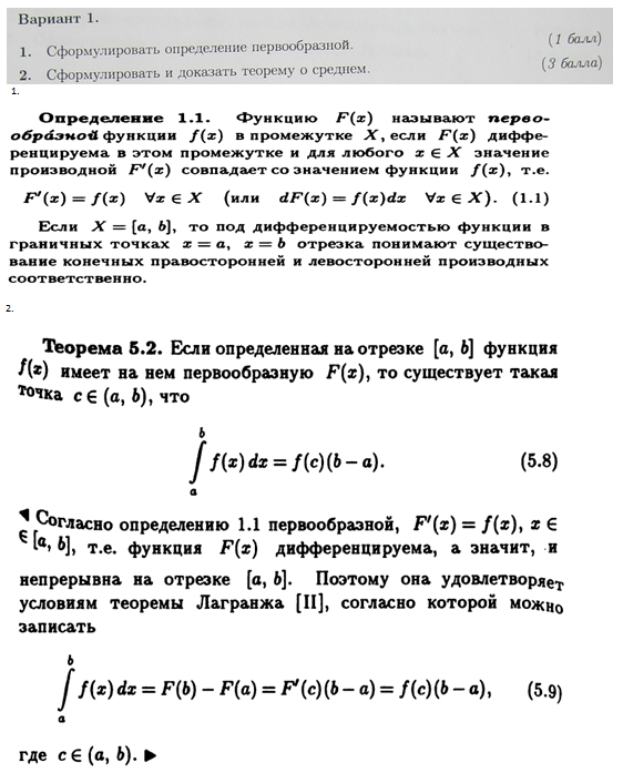
5,0053
2021-06-252021-06-25СтудИзба
Ответы к контрольной работе 1: Интегралы
Описание
1)Сформулировать определение первообразной.
2)Сформулировать определение неопределённого интеграла.
3)Сформулировать определение определённого интеграла.
4)Сформулировать определение интеграла с переменным верхним пределом.
5)Сформулировать определение несобственного интеграла 1-го рода.
6)Сформулировать определение несобственного интеграла 2-го рода.
7)Сформулировать определение сходящегося несобственного интеграла 1-го рода.
8)Сформулировать определение абсолютно сходящегося несобственного интеграла 1-го рода.
9)Сформулировать определение условно сходящегося несобственного интеграла 1-го рода.
10)Сформулировать определение сходящегося несобственного интеграла 2-го рода.
11)Сформулировать определение абсолютно сходящегося несобственного интеграла 2-го рода.
12)Сформулировать определение условно сходящегося несобственного интеграла 2-го рода.
![]()
2)Сформулировать определение неопределённого интеграла.
3)Сформулировать определение определённого интеграла.
4)Сформулировать определение интеграла с переменным верхним пределом.
5)Сформулировать определение несобственного интеграла 1-го рода.
6)Сформулировать определение несобственного интеграла 2-го рода.
7)Сформулировать определение сходящегося несобственного интеграла 1-го рода.
8)Сформулировать определение абсолютно сходящегося несобственного интеграла 1-го рода.
9)Сформулировать определение условно сходящегося несобственного интеграла 1-го рода.
10)Сформулировать определение сходящегося несобственного интеграла 2-го рода.
11)Сформулировать определение абсолютно сходящегося несобственного интеграла 2-го рода.
12)Сформулировать определение условно сходящегося несобственного интеграла 2-го рода.

Характеристики ответов (шпаргалок) к КР
Учебное заведение
Семестр
Номер задания
Просмотров
79
Качество
Файлы различного качества
Размер
9,14 Mb
Список файлов
Теория.docx
Комментарии
Нет комментариев
Стань первым, кто что-нибудь напишет!
МГТУ им. Н.Э.Баумана


















