Для студентов по предмету ИнформатикаРешить краевую задачу для однородного дифференциального уравнения второго порядка с помощью блока given odesolveРешить краевую задачу для однородного дифференциального уравнения второго порядка с помощью блока given odesolve
5,0053187
2025-03-132025-03-13СтудИзба
Лабораторная работа: Решить краевую задачу для однородного дифференциального уравнения второго порядка с помощью блока given odesolve
Описание
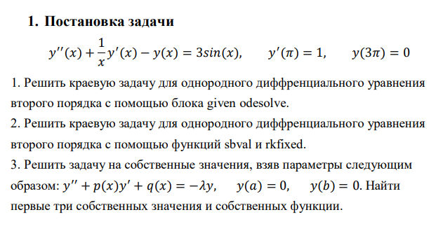
1. Решить краевую задачу для однородного диффренциального уравнения второго порядка с помощью блока given odesolve.
2. Решить краевую задачу для однородного дифференциального уравнения второго порядка с помощью функций sbval и rkfixed.
3. Решить задачу на собственные значения, взяв параметры следующим образом: 𝑦 ′′ + 𝑝(𝑥)𝑦 ′ + 𝑞(𝑥) = −𝜆𝑦, 𝑦(𝑎) = 0, 𝑦(𝑏) = 0. Найти первые три собственных значения и собственных функции
![]()
2. Решить краевую задачу для однородного дифференциального уравнения второго порядка с помощью функций sbval и rkfixed.
3. Решить задачу на собственные значения, взяв параметры следующим образом: 𝑦 ′′ + 𝑝(𝑥)𝑦 ′ + 𝑞(𝑥) = −𝜆𝑦, 𝑦(𝑎) = 0, 𝑦(𝑏) = 0. Найти первые три собственных значения и собственных функции

Характеристики лабораторной работы
Предмет
Просмотров
2
Качество
Идеальное компьютерное
Размер
814,82 Kb
Список файлов
laboratornaya_rabota_po_evm_4_natalya.pdf

Если нужен другой вариант работы или отдельная задача из любой работы, пишите в комментарии