Для студентов по предмету ХимияЗадача 364 - Рассчитайте значение общей жесткости по приведенным в таблице массовым концентрациям Смасс ионов Ca2+ и Mg2+; укажите класс жесткости питЗадача 364 - Рассчитайте значение общей жесткости по приведенным в таблице массовым концентрациям Смасс ионов Ca2+ и Mg2+; укажите класс жесткости пит
4,9957390
2025-05-042025-05-04СтудИзба
🌟❗Подробное объяснение, легкое для понимания❗💥
Задача 364 - Рассчитайте значение общей жесткости по приведенным в таблице массовым концентрациям Смасс ионов Ca2+ и Mg2+; укажите класс жесткости питьевой или природной минеральной воды известных торговых марок.
Описание
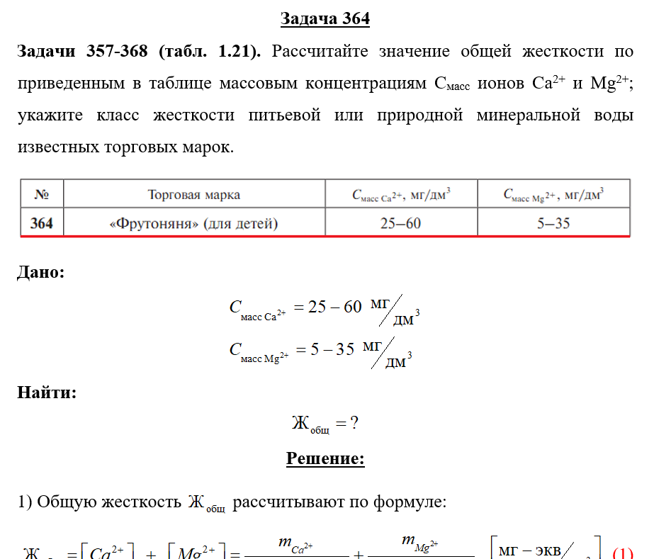
Задачи 357-368 (табл. 1.21). Рассчитайте значение общей жесткости по приведенным в таблице массовым концентрациям Смасс ионов Ca2+ и Mg2+; укажите класс жесткости питьевой или природной минеральной воды известных торговых марок.
![]()
ДЕМО
Показать/скрыть дополнительное описание

ДЕМО ![]()

Задачи 357-368 (табл. 1.21). Рассчитайте значение общей жесткости по приведенным в таблице массовым концентрациям Смасс ионов Ca2+ и Mg2+; укажите класс жесткости питьевой или природной минеральной воды известных торговых марок..
Файлы условия, демо
Характеристики решённой задачи
Предмет
Номер задания
Программы
Теги
Просмотров
1
Качество
Идеальное компьютерное
Размер
52,22 Kb
Список файлов
Задача 364.docx

Если работа Вам была полезна, Пожалуйста, потратьте несколько секунд, чтобы оставить нам 5 ЗВЁЗД и положительный отзывы. Мы Вам глубоко признателены!