Для студентов по предмету ХимияЗадача 633 - определите скорость газофазной реакции по каждому компоненту, если известна скорость образования r какого-либо продукта.Задача 633 - определите скорость газофазной реакции по каждому компоненту, если известна скорость образования r какого-либо продукта.
4,9957401
2024-11-062024-11-06СтудИзба
🌟❗Подробное объяснение, легкое для понимания❗💥
Задача 633 - определите скорость газофазной реакции по каждому компоненту, если известна скорость образования r какого-либо продукта.
Описание
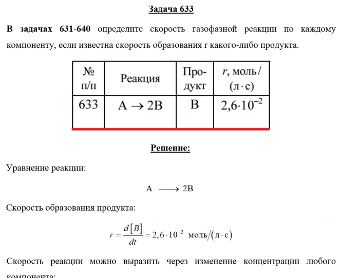
В задачах 631-640 определите скорость газофазной реакции по каждому компоненту, если известна скорость образования r какого-либо продукта.
![]()
ДЕМО
Показать/скрыть дополнительное описание

ДЕМО ![]()
Показать/скрыть дополнительное описаниеВ задачах 631-640 определите скорость газофазной реакции по каждому компоненту, если известна скорость образования r какого-либо продукта..
Характеристики решённой задачи
Предмет
Номер задания
Программы
Теги
Просмотров
1
Качество
Идеальное компьютерное
Размер
34,55 Kb
Список файлов
Задача 633.docx

Если работа Вам была полезна, Пожалуйста, потратьте несколько секунд, чтобы оставить нам 5 ЗВЁЗД и положительный отзывы. Мы Вам глубоко признателены!