Главная » Учебные материалы » Химия » Решения задач » Несколько классов/семестров » Номер 646 » Задача 646 - для данной элементарной реакции рассчитайте скорость реакции r2 при указанной концентрации С2 одного из компонентов, если известны начальные концентрации реагентов С0 и скорость реакции r1 при определенной концентрации одного из компонен
Для студентов по предмету ХимияЗадача 646 - для данной элементарной реакции рассчитайте скорость реакции r2 при указанной концентрации С2 одного из компонентов, если известны начальЗадача 646 - для данной элементарной реакции рассчитайте скорость реакции r2 при указанной концентрации С2 одного из компонентов, если известны началь
4,9959145
2024-11-06СтудИзба

🌟❗Подробное объяснение, легкое для понимания❗💥

Задача 646 - для данной элементарной реакции рассчитайте скорость реакции r2 при указанной концентрации С2 одного из компонентов, если известны начальные концентрации реагентов С0 и скорость реакции r1 при определенной концентрации одного из компонен

Описание

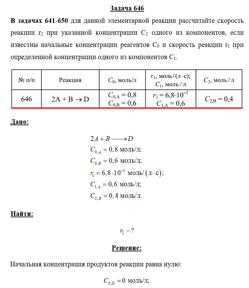
В задачах 641-650 для данной элементарной реакции рассчитайте скорость реакции r2 при указанной концентрации С2 одного из компонентов, если известны начальные концентрации реагентов С0 и скорость реакции r1 при определенной концентрации одного из компонентов С1.

ДЕМО


Показать/скрыть дополнительное описание

В задачах 641-650 для данной элементарной реакции рассчитайте скорость реакции r2 при указанной концентрации С2 одного из компонентов, если известны начальные концентрации реагентов С0 и скорость реакции r1 при определенной концентрации одного из компонентов С1..

Файлы условия, демо

Характеристики решённой задачи

Предмет
Номер задания
Программы
Просмотров
4
Качество
Идеальное компьютерное
Размер
60,46 Kb

Список файлов

Задача 646.docx
Картинка-подпись
Если работа Вам была полезна, Пожалуйста, потратьте несколько секунд, чтобы оставить нам 5 ЗВЁЗД и положительный отзывы. Мы Вам глубоко признателены!

Комментарии

Нет комментариев
Стань первым, кто что-нибудь напишет!
Поделитесь ссылкой:
Цена: 119 руб.
Расширенная гарантия +3 недели гарантии, +10% цены
Рейтинг автора
4,99 из 5
Поделитесь ссылкой:
Сопутствующие материалы
Задача 1364 - Приведите уравнения анодного и катодного процессов, протекающих при нарушении сплошности покрытия на изделии в условиях коррозии в морской воде (рН = 8, аэрированная среда) и коррозии в кислотных почвах (рН = 3…5,5, деаэрированная среда
Задача 1338 - Определите, какой из контактирующих металлов корродирует во влажной аэрированной водной среде. Укажите, с какой деполяризацией (водородной или кислородной) протекает коррозия. Рассчитайте ЭДС и энергию Гиббса реакции ΔrG. Приведите урав
Задача 1061 - Определите степень диссоциации электролита в водном растворе (m — масса растворенного вещества; g — масса растворителя; Ткип — температура кипения раствора). Эбулиоскопическая постоянная воды 0,52 К·моль-1·кг.
Задача 1378 - Рассчитайте ЭДС коррозионного элемента, работающего в нейтральной аэрированной среде при нарушении сплошности защитного покрытия (при известной относительной активности ионов корродирующего металла аМz+/М). Приведите уравнения электродн
Задача 1320 - Расчетом ЭДС коррозионного элемента Е и энергии Гиббса ΔrG коррозионного процесса определите возможность коррозии металла во влажной деаэрированной среде при данных значениях водородного показателя рН и относительной активности ионов ме
Задача 812 - вычислите осмотическое давление водного раствора электролита (m — масса растворенного вещества; V — объем раствора; Т — температура; α — степень диссоциации).

Подобрали для Вас услуги

-50%
-57%
-40%
Вы можете использовать решённую задачу для примера, а также можете ссылаться на неё в своей работе. Авторство принадлежит автору работы, поэтому запрещено копировать текст из этой работы для любой публикации, в том числе в свою задачу в учебном заведении, без правильно оформленной ссылки. Читайте как правильно публиковать ссылки в своей работе.
Свежие статьи
Популярно сейчас
Почему делать на заказ в разы дороже, чем купить готовую учебную работу на СтудИзбе? Наши учебные работы продаются каждый год, тогда как большинство заказов выполняются с нуля. Найдите подходящий учебный материал на СтудИзбе!
Ответы на популярные вопросы
Да! Наши авторы собирают и выкладывают те работы, которые сдаются в Вашем учебном заведении ежегодно и уже проверены преподавателями.
Да! У нас любой человек может выложить любую учебную работу и зарабатывать на её продажах! Но каждый учебный материал публикуется только после тщательной проверки администрацией.
Вернём деньги! А если быть более точными, то автору даётся немного времени на исправление, а если не исправит или выйдет время, то вернём деньги в полном объёме!
Да! На равне с готовыми студенческими работами у нас продаются услуги. Цены на услуги видны сразу, то есть Вам нужно только указать параметры и сразу можно оплачивать.
Отзывы студентов
Ставлю 10/10
Все нравится, очень удобный сайт, помогает в учебе. Кроме этого, можно заработать самому, выставляя готовые учебные материалы на продажу здесь. Рейтинги и отзывы на преподавателей очень помогают сориентироваться в начале нового семестра. Спасибо за такую функцию. Ставлю максимальную оценку.
Лучшая платформа для успешной сдачи сессии
Познакомился со СтудИзбой благодаря своему другу, очень нравится интерфейс, количество доступных файлов, цена, в общем, все прекрасно. Даже сам продаю какие-то свои работы.
Студизба ван лав ❤
Очень офигенный сайт для студентов. Много полезных учебных материалов. Пользуюсь студизбой с октября 2021 года. Серьёзных нареканий нет. Хотелось бы, что бы ввели подписочную модель и сделали материалы дешевле 300 рублей в рамках подписки бесплатными.
Отличный сайт
Лично меня всё устраивает - и покупка, и продажа; и цены, и возможность предпросмотра куска файла, и обилие бесплатных файлов (в подборках по авторам, читай, ВУЗам и факультетам). Есть определённые баги, но всё решаемо, да и администраторы реагируют в течение суток.
Маленький отзыв о большом помощнике!
Студизба спасает в те моменты, когда сроки горят, а работ накопилось достаточно. Довольно удобный сайт с простой навигацией и огромным количеством материалов.
Студ. Изба как крупнейший сборник работ для студентов
Тут дофига бывает всего полезного. Печально, что бывают предметы по которым даже одного бесплатного решения нет, но это скорее вопрос к студентам. В остальном всё здорово.
Спасательный островок
Если уже не успеваешь разобраться или застрял на каком-то задание поможет тебе быстро и недорого решить твою проблему.
Всё и так отлично
Всё очень удобно. Особенно круто, что есть система бонусов и можно выводить остатки денег. Очень много качественных бесплатных файлов.
Отзыв о системе "Студизба"
Отличная платформа для распространения работ, востребованных студентами. Хорошо налаженная и качественная работа сайта, огромная база заданий и аудитория.
Отличный помощник
Отличный сайт с кучей полезных файлов, позволяющий найти много методичек / учебников / отзывов о вузах и преподователях.
Отлично помогает студентам в любой момент для решения трудных и незамедлительных задач
Хотелось бы больше конкретной информации о преподавателях. А так в принципе хороший сайт, всегда им пользуюсь и ни разу не было желания прекратить. Хороший сайт для помощи студентам, удобный и приятный интерфейс. Из недостатков можно выделить только отсутствия небольшого количества файлов.
Спасибо за шикарный сайт
Великолепный сайт на котором студент за не большие деньги может найти помощь с дз, проектами курсовыми, лабораторными, а также узнать отзывы на преподавателей и бесплатно скачать пособия.
Популярные преподаватели
Добавляйте материалы
и зарабатывайте!
Продажи идут автоматически
6951
Авторов
на СтудИзбе
264
Средний доход
с одного платного файла
Обучение Подробнее
{user_main_secret_data}