Для студентов по предмету ХимияЗадача 643 - для данной элементарной реакции рассчитайте скорость реакции r2 при указанной концентрации С2 одного из компонентов, если известны начальЗадача 643 - для данной элементарной реакции рассчитайте скорость реакции r2 при указанной концентрации С2 одного из компонентов, если известны началь
5,0052
2024-11-062024-11-06СтудИзба
🌟❗Подробное объяснение, легкое для понимания❗💥
Задача 643 - для данной элементарной реакции рассчитайте скорость реакции r2 при указанной концентрации С2 одного из компонентов, если известны начальные концентрации реагентов С0 и скорость реакции r1 при определенной концентрации одного из компонен
Описание
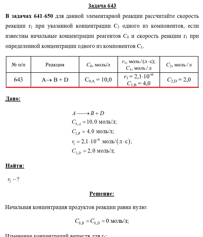
В задачах 641-650 для данной элементарной реакции рассчитайте скорость реакции r2 при указанной концентрации С2 одного из компонентов, если известны начальные концентрации реагентов С0 и скорость реакции r1 при определенной концентрации одного из компонентов С1.
![]()
ДЕМО
Показать/скрыть дополнительное описание

ДЕМО ![]()

В задачах 641-650 для данной элементарной реакции рассчитайте скорость реакции r2 при указанной концентрации С2 одного из компонентов, если известны начальные концентрации реагентов С0 и скорость реакции r1 при определенной концентрации одного из компонентов С1..
Файлы условия, демо
Характеристики решённой задачи
Предмет
Номер задания
Программы
Теги
Просмотров
9
Качество
Идеальное компьютерное
Размер
57,21 Kb
Список файлов
Задача 643.docx

Если работа Вам была полезна, Пожалуйста, потратьте несколько секунд, чтобы оставить нам 5 ЗВЁЗД и положительный отзывы. Мы Вам глубоко признателены!