Для студентов по предмету ХимияЗадача 961 - Для реакции второго порядка разложения йодистого водорода: 2HI ↔ H2 + I2 определите начальную скорость при заданной концентрации реагентаЗадача 961 - Для реакции второго порядка разложения йодистого водорода: 2HI ↔ H2 + I2 определите начальную скорость при заданной концентрации реагента
5,0051
2024-08-052024-08-05СтудИзба
🌟❗Подробное объяснение, легкое для понимания❗💥
Задача 961 - Для реакции второго порядка разложения йодистого водорода: 2HI ↔ H2 + I2 определите начальную скорость при заданной концентрации реагента, если при 600 К константа скорости k = 5,95 ⋅ 10-6 л/моль⋅с. Определите, как изменится скорость реа
Описание
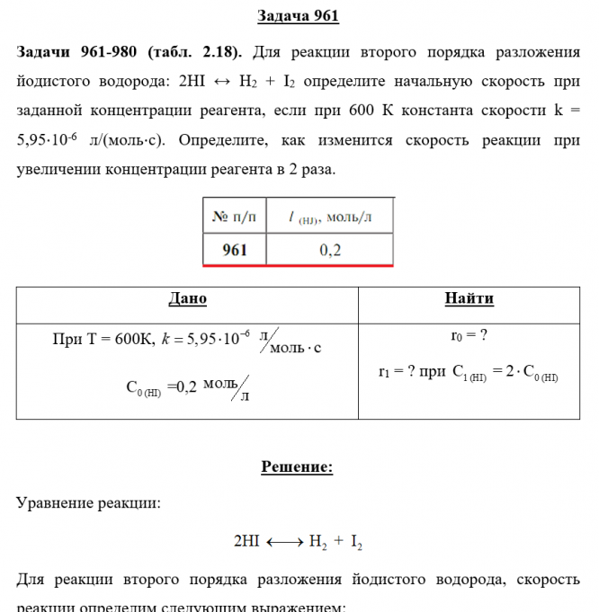
Задачи 961-980 (табл. 2.18). Для реакции второго порядка разложения йодистого водорода: 2HI ↔ H2 + I2 определите начальную скорость при заданной концентрации реагента, если при 600 К константа скорости k = 5,95 ⋅ 10-6 л/моль⋅с. Определите, как изменится скорость реакции при увеличении концентрации реагента в 2 раза.
![]()
ДЕМО
Показать/скрыть дополнительное описание

ДЕМО ![]()

Задачи 961-980 (табл. 2.18). Для реакции второго порядка разложения йодистого водорода: 2HI ↔ H2 + I2 определите начальную скорость при заданной концентрации реагента, если при 600 К константа скорости k = 5,95 ⋅ 10-6 л/моль⋅с. Определите, как изменится скорость реакции при увеличении концентрации реагента в 2 раза..
Характеристики решённой задачи
Предмет
Номер задания
Программы
Теги
Просмотров
5
Качество
Идеальное компьютерное
Размер
36,07 Kb
Список файлов
Задача 961.docx

Если работа Вам была полезна, Пожалуйста, потратьте несколько секунд, чтобы оставить нам 5 ЗВЁЗД и положительный отзывы. Мы Вам глубоко признателены!