Для студентов по предмету ХимияЗадача 814 - Для гомогенной реакции А + В = С + D рассчитайте константу равновесия и равновесный состав системы при температуре Т, если известны ΔrG0TЗадача 814 - Для гомогенной реакции А + В = С + D рассчитайте константу равновесия и равновесный состав системы при температуре Т, если известны ΔrG0T
4,9957329
2024-07-242024-07-24СтудИзба
🌟❗Подробное объяснение, легкое для понимания❗💥
Задача 814 - Для гомогенной реакции А + В = С + D рассчитайте константу равновесия и равновесный состав системы при температуре Т, если известны ΔrG0T и начальные концентрации исходных веществ С0. Продукты реакции в начальный момент времени отсутству
Описание
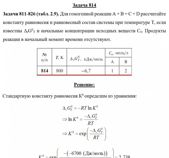
Задачи 811-826 (табл. 2.9). Для гомогенной реакции А + В = С + D рассчитайте константу равновесия и равновесный состав системы при температуре Т, если известны ΔrG0T и начальные концентрации исходных веществ С0. Продукты реакции в начальный момент времени отсутствуют.
![]()
ДЕМО
Показать/скрыть дополнительное описание

ДЕМО ![]()

Задачи 811-826 (табл. 2.9). Для гомогенной реакции А + В = С + D рассчитайте константу равновесия и равновесный состав системы при температуре Т, если известны ΔrG0T и начальные концентрации исходных веществ С0. Продукты реакции в начальный момент времени отсутствуют..
Характеристики решённой задачи
Предмет
Номер задания
Программы
Теги
Просмотров
1
Качество
Идеальное компьютерное
Размер
53,78 Kb
Список файлов
Задача 814.docx

Если работа Вам была полезна, Пожалуйста, потратьте несколько секунд, чтобы оставить нам 5 ЗВЁЗД и положительный отзывы. Мы Вам глубоко признателены!