Для студентов по предмету ХимияЗадача 864 - Определите, при какой температуре в системе устанавливается химическое равновесие. Напишите выражение константы равновесия. Укажите: а) иЗадача 864 - Определите, при какой температуре в системе устанавливается химическое равновесие. Напишите выражение константы равновесия. Укажите: а) и
5,0054
2024-07-242024-07-24СтудИзба
🌟❗Подробное объяснение, легкое для понимания❗💥
Задача 864 - Определите, при какой температуре в системе устанавливается химическое равновесие. Напишите выражение константы равновесия. Укажите: а) используя уравнение изобары химической реакции, в каком направлении смещается равновесие при изменени
Описание
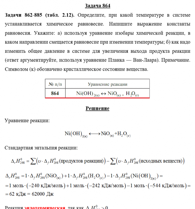
Задачи 862-885 (табл. 2.12). Определите, при какой температуре в системе устанавливается химическое равновесие. Напишите выражение константы равновесия. Укажите: а) используя уравнение изобары химической реакции, в каком направлении смещается равновесие при изменении температуры; б) как надо изменить общее давление в системе для увеличения выхода продукта реакции (ответ аргументируйте, используя уравнение Планка — Ван-Лаара). Примечание. Символом (к) обозначено кристаллическое состояние вещества.
![]()
ДЕМО
Показать/скрыть дополнительное описание

ДЕМО ![]()

Задачи 862-885 (табл. 2.12). Определите, при какой температуре в системе устанавливается химическое равновесие. Напишите выражение константы равновесия. Укажите: а) используя уравнение изобары химической реакции, в каком направлении смещается равновесие при изменении температуры; б) как надо изменить общее давление в системе для увеличения выхода продукта реакции (ответ аргументируйте, используя уравнение Планка — Ван-Лаара). Примечание. Символом (к) обозначено кристаллическое состояние вещества..
Характеристики решённой задачи
Предмет
Номер задания
Программы
Теги
Просмотров
18
Качество
Идеальное компьютерное
Размер
68,81 Kb
Список файлов
Задача 864.docx

Если работа Вам была полезна, Пожалуйста, потратьте несколько секунд, чтобы оставить нам 5 ЗВЁЗД и положительный отзывы. Мы Вам глубоко признателены!