Для студентов по предмету ХимияЗадача 1345 - При электрохимической коррозии изделия во влажном воздухе за 30 мин образовалось 0,18 г гидроксида металла М(ОН)n. Рассчитайте силу коррЗадача 1345 - При электрохимической коррозии изделия во влажном воздухе за 30 мин образовалось 0,18 г гидроксида металла М(ОН)n. Рассчитайте силу корр
5,0053
2024-06-172024-06-17СтудИзба
🌟❗Подробное объяснение, легкое для понимания❗💥
Задача 1345 - При электрохимической коррозии изделия во влажном воздухе за 30 мин образовалось 0,18 г гидроксида металла М(ОН)n. Рассчитайте силу коррозионного тока, объем поглощенного кислорода (при н.у.) и массу прокорродировавшего металла. Приведи
Описание
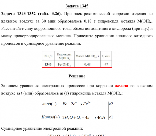
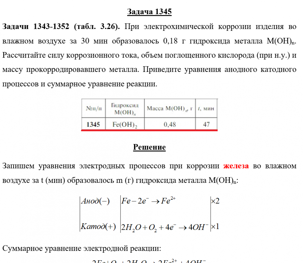
Задачи 1343-1352 (табл. 3.26). При электрохимической коррозии изделия во влажном воздухе за 30 мин образовалось 0,18 г гидроксида металла М(ОН)n. Рассчитайте силу коррозионного тока, объем поглощенного кислорода (при н.у.) и массу прокорродировавшего металла. Приведите уравнения анодного катодного процессов и суммарное уравнение реакции.
![]()
![]()
Показать/скрыть дополнительное описание

ДЕМО


Задачи 1343-1352 (табл. 3.26). При электрохимической коррозии изделия во влажном воздухе за 30 мин образовалось 0,18 г гидроксида металла М(ОН)n. Рассчитайте силу коррозионного тока, объем поглощенного кислорода (при н.у.) и массу прокорродировавшего металла. Приведите уравнения анодного катодного процессов и суммарное уравнение реакции..
Характеристики решённой задачи
Предмет
Номер задания
Программы
Теги
Просмотров
18
Качество
Идеальное компьютерное
Размер
57,4 Kb
Список файлов
Задача 1345.docx

Если работа Вам была полезна, Пожалуйста, потратьте несколько секунд, чтобы оставить нам 5 ЗВЁЗД и положительный отзывы. Мы Вам глубоко признателены!