Для студентов по предмету ХимияЗадача 912 - Для условной элементарной реакции рассчитайте скорость реакции r2 при указанной концентрации С2 одного из компонентов, если известны начаЗадача 912 - Для условной элементарной реакции рассчитайте скорость реакции r2 при указанной концентрации С2 одного из компонентов, если известны нача
5,0051
2024-07-192024-07-19СтудИзба
🌟❗Подробное объяснение, легкое для понимания❗💥
Задача 912 - Для условной элементарной реакции рассчитайте скорость реакции r2 при указанной концентрации С2 одного из компонентов, если известны начальные концентрации реагентов С0 и скорость реакции r1 при определенной концентрации одного из компон
Описание
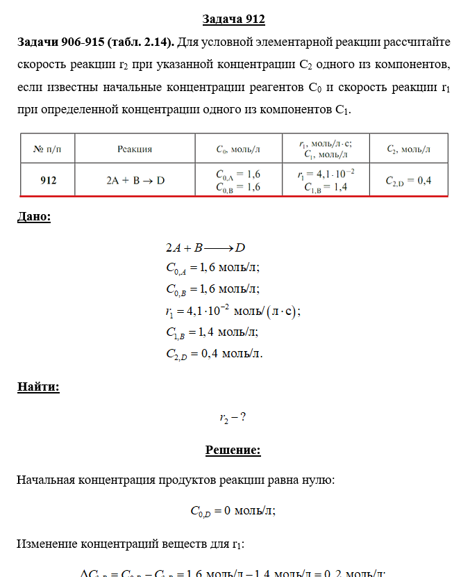
Задачи 906-915 (табл. 2.14). Для условной элементарной реакции рассчитайте скорость реакции r2 при указанной концентрации С2 одного из компонентов, если известны начальные концентрации реагентов С0 и скорость реакции r1 при определенной концентрации одного из компонентов С1.
![]()
ДЕМО
Показать/скрыть дополнительное описание

ДЕМО ![]()

Задачи 906-915 (табл. 2.14). Для условной элементарной реакции рассчитайте скорость реакции r2 при указанной концентрации С2 одного из компонентов, если известны начальные концентрации реагентов С0 и скорость реакции r1 при определенной концентрации одного из компонентов С1. .
Характеристики решённой задачи
Предмет
Номер задания
Программы
Теги
Просмотров
7
Качество
Идеальное компьютерное
Размер
77,12 Kb
Список файлов
Задача 912.docx

Если работа Вам была полезна, Пожалуйста, потратьте несколько секунд, чтобы оставить нам 5 ЗВЁЗД и положительный отзывы. Мы Вам глубоко признателены!