Для студентов по предмету ХимияЗадача 992 - определите направление, в котором реакция может протекать самопроизвольно, используя окислительно-восстановительные потенциалы отдельных Задача 992 - определите направление, в котором реакция может протекать самопроизвольно, используя окислительно-восстановительные потенциалы отдельных
5,0052
2024-07-082024-07-08СтудИзба
🌟❗Подробное объяснение, легкое для понимания❗💥
Задача 992 - определите направление, в котором реакция может протекать самопроизвольно, используя окислительно-восстановительные потенциалы отдельных полуреакций, вычислите стандартную энергию Гиббса ΔrG0298 и константу равновесия реакции.
Описание
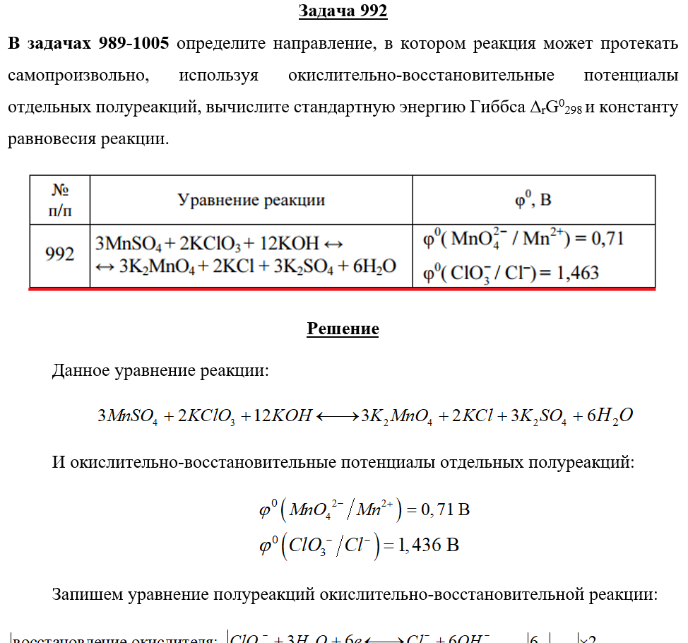
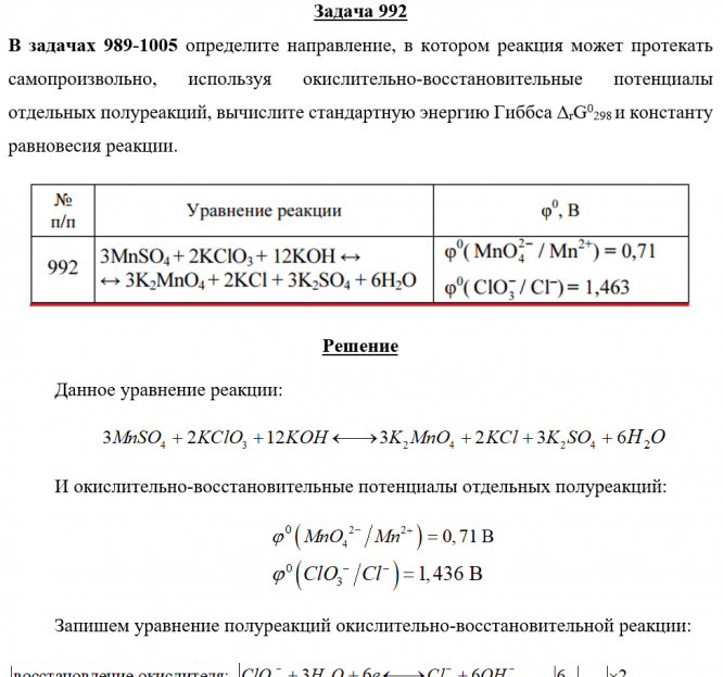
В задачах 989-1005 определите направление, в котором реакция может протекать самопроизвольно, используя окислительно-восстановительные потенциалы отдельных полуреакций, вычислите стандартную энергию Гиббса ΔrG0298 и константу равновесия реакции.
![]()
ДЕМО
Показать/скрыть дополнительное описание

ДЕМО ![]()

В задачах 989-1005 определите направление, в котором реакция может протекать самопроизвольно, используя окислительно-восстановительные потенциалы отдельных полуреакций, вычислите стандартную энергию Гиббса ΔrG0298 и константу равновесия реакции. .
Характеристики решённой задачи
Предмет
Номер задания
Программы
Теги
Просмотров
6
Качество
Идеальное компьютерное
Размер
54,49 Kb
Список файлов
Задача 992.docx

Если работа Вам была полезна, Пожалуйста, потратьте несколько секунд, чтобы оставить нам 5 ЗВЁЗД и положительный отзывы. Мы Вам глубоко признателены!