Для студентов по предмету ХимияЗадача 1005 - Рассчитайте, во сколько раз изменится скорость элементарной газофазной реакции при одновременном изменении начальной концентрации реагенЗадача 1005 - Рассчитайте, во сколько раз изменится скорость элементарной газофазной реакции при одновременном изменении начальной концентрации реаген
5,0051
2024-06-212024-06-21СтудИзба
🌟❗Подробное объяснение, легкое для понимания❗💥
Задача 1005 - Рассчитайте, во сколько раз изменится скорость элементарной газофазной реакции при одновременном изменении начальной концентрации реагентов от C1 до C2 и температуры от Т1 до Т2 при известном значении энергии активации Ea
Описание
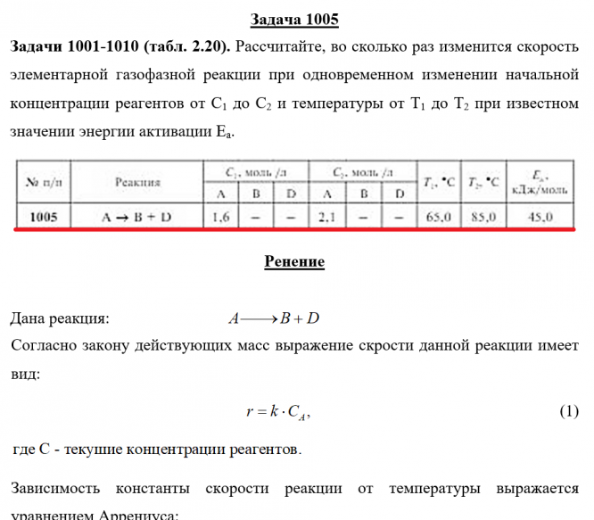
Задачи 1001-1010 (табл. 2.20). Рассчитайте, во сколько раз изменится скорость элементарной газофазной реакции при одновременном изменении начальной концентрации реагентов от C1 до C2 и температуры от Т1 до Т2 при известном значении энергии активации Ea
![]()
Показать/скрыть дополнительное описание

ДЕМО


Задачи 1001-1010 (табл. 2.20). Рассчитайте, во сколько раз изменится скорость элементарной газофазной реакции при одновременном изменении начальной концентрации реагентов от C1 до C2 и температуры от Т1 до Т2 при известном значении энергии активации Ea.
Характеристики решённой задачи
Предмет
Номер задания
Программы
Теги
Просмотров
3
Качество
Идеальное компьютерное
Размер
71,96 Kb
Список файлов
Задача 1005.docx

Если работа Вам была полезна, Пожалуйста, потратьте несколько секунд, чтобы оставить нам 5 ЗВЁЗД и положительный отзывы. Мы Вам глубоко признателены!