Для студентов по предмету ХимияЗадача 696 - Определите стандартный тепловой эффект реакции: а) при изобарном проведении ΔrH0298; б) при изохорном проведении ΔrU0298. Стандартные знаЗадача 696 - Определите стандартный тепловой эффект реакции: а) при изобарном проведении ΔrH0298; б) при изохорном проведении ΔrU0298. Стандартные зна
4,9957401
2024-06-102024-06-10СтудИзба
Задача 696 - Определите стандартный тепловой эффект реакции: а) при изобарном проведении ΔrH0298; б) при изохорном проведении ΔrU0298. Стандартные значения термодинамических функций приведены в приложении. Примечание. Символ (к) относится к кристалл
Описание
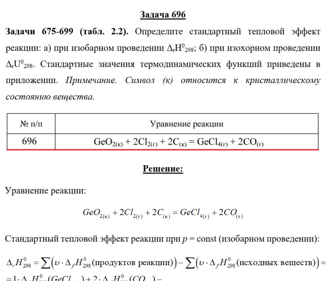
Задачи 675-699 (табл. 2.2). Определите стандартный тепловой эффект реакции: а) при изобарном проведении ΔrH0298; б) при изохорном проведении ΔrU0298. Стандартные значения термодинамических функций приведены в приложении. Примечание. Символ (к) относится к кристаллическому состоянию вещества.
![]()
Показать/скрыть дополнительное описание

ДЕМО

Задачи 675-699 (табл. 2.2). Определите стандартный тепловой эффект реакции: а) при изобарном проведении ΔrH0298; б) при изохорном проведении ΔrU0298. Стандартные значения термодинамических функций приведены в приложении. Примечание. Символ (к) относится к кристаллическому состоянию вещества..
Характеристики решённой задачи
Предмет
Номер задания
Программы
Теги
Просмотров
2
Качество
Идеальное компьютерное
Размер
105,97 Kb
Список файлов
Задача 696.docx

Если работа Вам была полезна, Пожалуйста, потратьте несколько секунд, чтобы оставить нам 5 ЗВЁЗД и положительный отзывы. Мы Вам глубоко признателены!