Для студентов по предмету ХимияЗадача 1012 - Определите молярную концентрацию, молярную концентрацию эквивалентов и мольные доли компонентов в 1 л водного раствора, если известны маЗадача 1012 - Определите молярную концентрацию, молярную концентрацию эквивалентов и мольные доли компонентов в 1 л водного раствора, если известны ма
5,0051
2024-04-202024-06-26СтудИзба
🌟❗Подробное объяснение, легкое для понимания❗💥
Задача 1012 - Определите молярную концентрацию, молярную концентрацию эквивалентов и мольные доли компонентов в 1 л водного раствора, если известны массовая доля растворенного вещества ω и плотность раствора ρ.
Описание
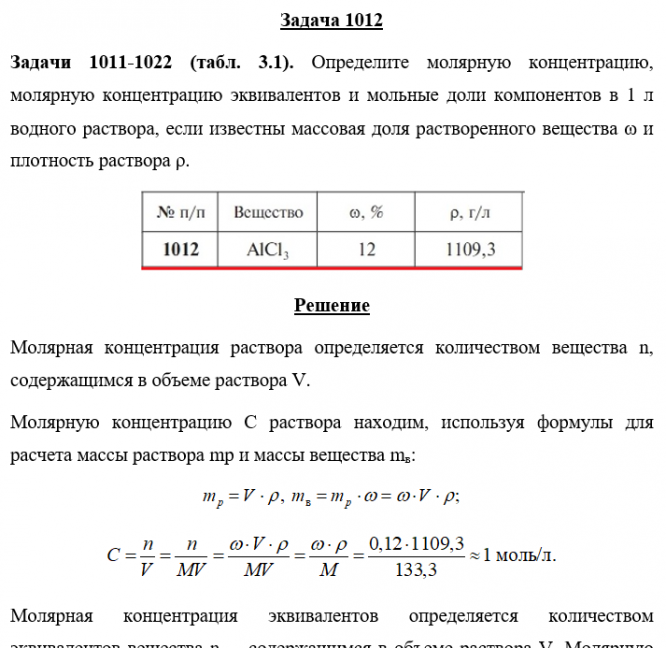
Задачи 1011-1022 (табл. 3.1). Определите молярную концентрацию, молярную концентрацию эквивалентов и мольные доли компонентов в 1 л водного раствора, если известны массовая доля растворенного вещества ω и плотность раствора ρ.
![]()
![]()
Показать/скрыть дополнительное описание

ДЕМО


Задачи 1011-1022 (табл. 3.1). Определите молярную концентрацию, молярную концентрацию эквивалентов и мольные доли компонентов в 1 л водного раствора, если известны массовая доля растворенного вещества ω и плотность раствора ρ..
Характеристики решённой задачи
Предмет
Номер задания
Программы
Теги
Просмотров
8
Качество
Идеальное компьютерное
Размер
47,61 Kb
Список файлов
Задача 1012.docx

Если работа Вам была полезна, Пожалуйста, потратьте несколько секунд, чтобы оставить нам 5 ЗВЁЗД и положительный отзывы. Мы Вам глубоко признателены!