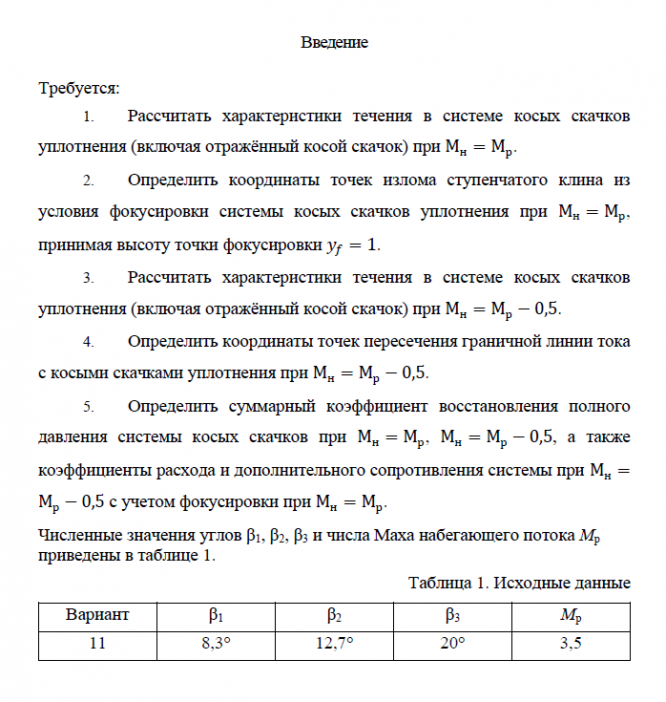
Для студентов МГТУ им. Н.Э.Баумана по предмету Газовая динамикаРасчет системы косых скачков уплотненияРасчет системы косых скачков уплотнения
5,00530
2023-02-132023-02-13СтудИзба
ДЗ: Расчет системы косых скачков уплотнения вариант 11
Описание

Характеристики домашнего задания
Предмет
Учебное заведение
Семестр
Вариант
Программы
Просмотров
19
Размер
13,63 Mb
Список файлов
Кирьянов Д.В. 2003 Самоучитель Mathcad 11.pdf
код дз.xmcd
конечное рпз дз.pdf
Расчет характеристик диффузора (тестовая задача).pdf
ДЗ ГД 5 сем 2022 математическая модель.pdf
LP!!!.docx
дз рпз.docx