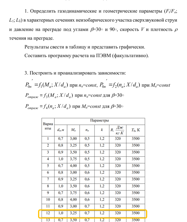
Для студентов МГТУ им. Н.Э.Баумана по предмету Газовая динамикаДомашнее задание №1 по дисциплине: «Газодинамика стартовых комплексов» Домашнее задание №1 по дисциплине: «Газодинамика стартовых комплексов»
5,0051
2022-05-142022-05-14СтудИзба
ДЗ: Домашнее задание №1 по дисциплине: «Газодинамика стартовых комплексов»
Описание

Характеристики домашнего задания
Предмет
Учебное заведение
Семестр
Просмотров
8
Размер
17,68 Mb
Список файлов
ДЗ1.docx
Вариант 12.xmcd
Комментарии
Нет комментариев
Стань первым, кто что-нибудь напишет!
МГТУ им. Н.Э.Баумана
vk_221373974


















