Для студентов МГТУ им. Н.Э.Баумана по предмету Газовая динамикаКурсовой проект (неизвестный вариант)Курсовой проект (неизвестный вариант)
4,90547076
2021-04-292024-09-03СтудИзба
Курсовая работа: Курсовой проект (неизвестный вариант) вариант неизвестный вариант
-60%
Описание
ВВЕДЕНИЕ
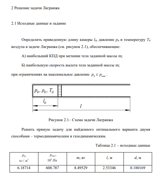
Данная курсовая работа состоит из двух частей. В первой части рассмотрено обтекание воздухозаборного устройства (ВЗУ) сверхзвуковым потоком. Определяются геометрические характеристики клина, параметры потока при обтекании им клина и рабочие характеристики ВЗУ. Воздухозаборное устройство – важный элемент многих летательных аппаратов, поэтому данная задача имеет важное практическое значение. Во второй части курсовой описывается решение обратной задачи Лагранжа. Находятся длина камеры, начальные давление и температура, при которых обеспечиваются максимальный коэффициент полезного действия при метании тела и максимальная скорость тела при покидании камеры. Далее проводится проверка полученных результатов газодинамическим методом в массовых лагранжевых координатах и термодинамическим методом. Данная задача является одной из основных задач внутренней баллистики и ее решение имеет важное значение при проектировании ствольного оружия
Данная курсовая работа состоит из двух частей. В первой части рассмотрено обтекание воздухозаборного устройства (ВЗУ) сверхзвуковым потоком. Определяются геометрические характеристики клина, параметры потока при обтекании им клина и рабочие характеристики ВЗУ. Воздухозаборное устройство – важный элемент многих летательных аппаратов, поэтому данная задача имеет важное практическое значение. Во второй части курсовой описывается решение обратной задачи Лагранжа. Находятся длина камеры, начальные давление и температура, при которых обеспечиваются максимальный коэффициент полезного действия при метании тела и максимальная скорость тела при покидании камеры. Далее проводится проверка полученных результатов газодинамическим методом в массовых лагранжевых координатах и термодинамическим методом. Данная задача является одной из основных задач внутренней баллистики и ее решение имеет важное значение при проектировании ствольного оружия






Файлы условия, демо
Характеристики курсовой работы
Предмет
Учебное заведение
Вариант
Просмотров
73
Размер
1018,49 Kb
Список файлов
Курсовой проект (неизвестный вариант).pdf

Друзья, спасибо за доверие! Если вам понравилась работа – поставьте 5⭐ и напишите отзыв. Это поможет другим студентам, а мне даст силы делать ещё больше качественных материалов для вас 🔥