Для студентов МГТУ им. Н.Э.Баумана по предмету Физика5.2.095.2.09
5,0051
2024-03-142024-03-14СтудИзба
Вариант 9 - ДЗ №1 - Задача 5.2.09
Задача 5.2: 5.2.09 вариант 9
Описание
Задача из типовика №1, зачтена на максимальный балл
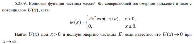
Условие:
Решение:
Показать/скрыть дополнительное описание
Условие:


Типовой расчёт по физике МГТУ 4 семестр домашнее задание.
Характеристики решённой задачи
Предмет
Учебное заведение
Семестр
Номер задания
Вариант
Просмотров
7
Качество
Фото рукописных листов
Размер
1,59 Mb
Список файлов
Вариант 9 Задача 5.2.09 232.pdf

Спасибо за покупку! Я буду очень рад, если поставишь справедливую оценку купленному файлу :3 Ищи больше работ в моём профиле, там много нужного тебе!