Для студентов МГТУ им. Н.Э.Баумана по предмету ФизикаЭлектромагнитные волныЭлектромагнитные волны
4,97514428
2023-09-232024-09-04СтудИзба
Вариант 16 - Задача 4 "Электромагнитные волны"
Задача 4: Электромагнитные волны вариант 16
Описание
Типовой расчет по физике №2, задача "Электромагнитные волны", зачтено
Условие:
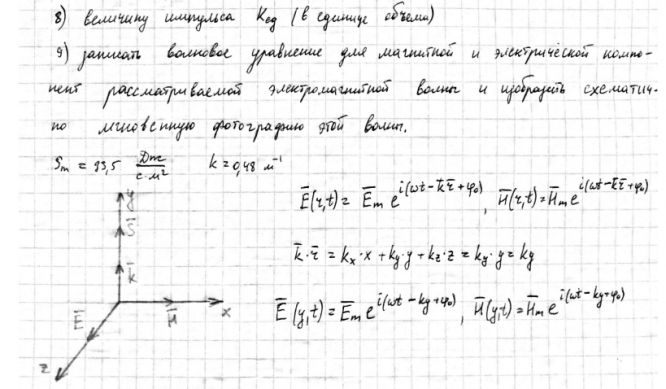
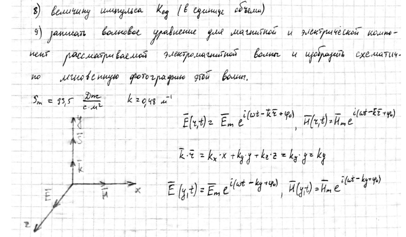
Решение:
Показать/скрыть дополнительное описание
Условие:



Типовой расчет по физике МГТУ 3 семестр домашнее задание магнитостатика электростатика индукция волны.
Характеристики решённой задачи
Предмет
Учебное заведение
Семестр
Номер задания
Вариант
Просмотров
4
Качество
Скан рукописных листов
Размер
3,37 Mb
Список файлов
Вариант 16 Волны 783.pdf

Спасибо за покупку! Я буду очень рад, если поставишь справедливую оценку купленному файлу :3 Ищи больше работ в моём профиле, там много нужного тебе!