Для студентов МГТУ им. Н.Э.Баумана по предмету ФизикаЗадача 6.1Задача 6.1
5,0053
2023-03-182023-03-18СтудИзба
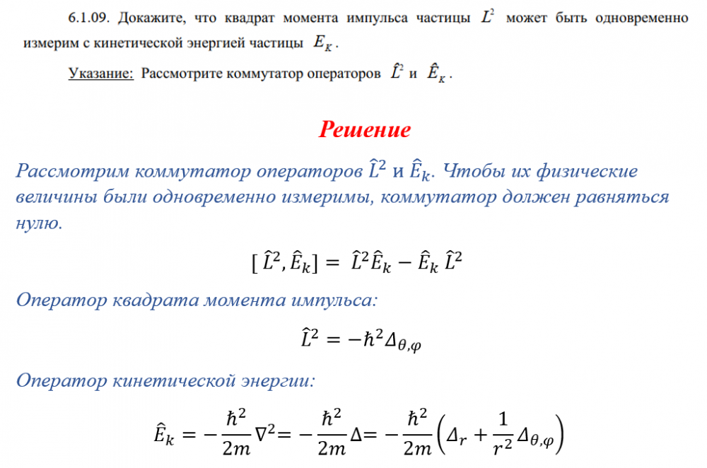
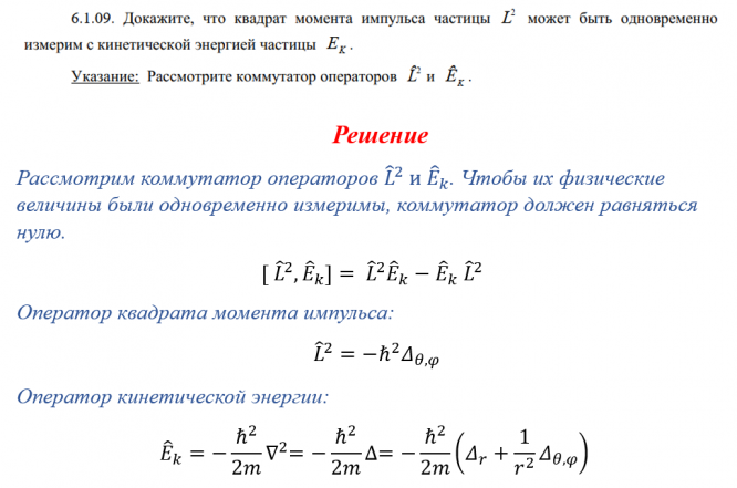
Задача 6.1 вариант 9
Описание
При покупке Вы можете получить подарок 20 руб.
Зачтено на максимальный балл!!!
Идеальное качество файлов, документов 💥 💥 💥
Не только копировать, а нужно понимать!
Характеристики решённой задачи
Предмет
Учебное заведение
Семестр
Номер задания
Вариант
Программы
Просмотров
24
Качество
Идеальное компьютерное
Размер
42,92 Kb
Список файлов
Зач3_6.1.09_печ.docx

Ваше удовлетворение является нашим приоритетом. Вставьте 5 звезд и позитивные комментарии сразу дам Вам подарок. Благодарю за использование моей службы!!