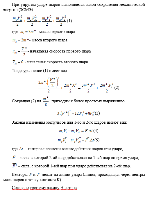
Для студентов МГТУ им. Н.Э.Баумана по предмету ФизикаДинамика материальной точкиДинамика материальной точки
4,9958908
2023-02-012024-11-27СтудИзба
Задача 1: Динамика материальной точки вариант 3
Описание
Зачтено на максимальный балл




Характеристики решённой задачи
Предмет
Учебное заведение
Семестр
Номер задания
Вариант
Просмотров
117
Качество
Идеальное компьютерное
Размер
112,49 Kb
Список файлов
Дз1-Вариант3-задача1.docx

Ваше удовлетворение является нашим приоритетом, если вы удовлетворены нами, пожалуйста, оставьте нам 5 ЗВЕЗД и позитивных комментариев. Спасибо большое!. Смотрите файлы в моем профиле, там есть много полезных !