Для студентов МГТУ им. Н.Э.Баумана по предмету ФизикаВолныВолны
5,0053
2022-04-232024-11-27СтудИзба
Задача 4: Волны вариант 14
Описание
Зачтено на максимальный балл
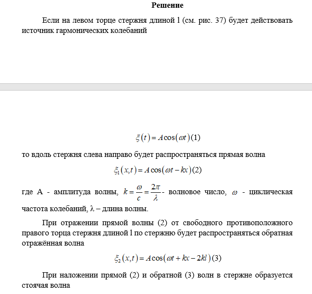
Задача 4-2 для вариантов с 7 по 17Для стержня длиной l , закреплённого, как указано на рис. 35 - 40, необходимо:

- Указать какая частота колебаний является основной, а какие частоты относятся к обертонам (к высшим гармоникам);
- Определить частоту и длину волны i-ой гармоники;
- Для этой гармоники нарисовать вдоль стержня качественную картину:
а) Стоячей волны амплитуд смещений;
б) Стоячей волны амплитуд деформаций.
Исходные данные для каждого варианта задачи представлены в таблице № 17.
№ вар. | Вид крепления | Материал | Плотность ρ, 103 кг/м3 | Модуль Юнга Е, 1010Па | Длина l, м | Определить i-ю гармонику |
14 | Рис 37. | Латунь | 8,5 | 12 | 1 | 2 |


Характеристики решённой задачи
Предмет
Учебное заведение
Семестр
Номер задания
Вариант
Просмотров
37
Качество
Идеальное компьютерное
Размер
117,19 Kb
Список файлов
Задача 4.2 -вариант 14.docx

Ваше удовлетворение является нашим приоритетом, если вы удовлетворены нами, пожалуйста, оставьте нам 5 ЗВЕЗД и позитивных комментариев. Спасибо большое!. Смотрите файлы в моем профиле, там есть много полезных !