Для студентов МГТУ им. Н.Э.Баумана по предмету ФизикаДинамика материальной точкиДинамика материальной точки
4,97514429
2022-03-272022-03-27СтудИзба
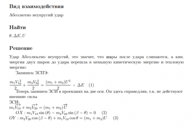
Задача 1: Динамика материальной точки вариант 5
Описание
Файлы условия, демо
Характеристики решённой задачи
Предмет
Учебное заведение
Семестр
Номер задания
Вариант
Просмотров
13
Качество
Идеальное компьютерное
Размер
194,19 Kb
Список файлов
Вариант 5 Дз-1 64.pdf

Спасибо за покупку! Я буду очень рад, если поставишь справедливую оценку купленному файлу :3 Ищи больше работ в моём профиле, там много нужного тебе!